移至網頁之主要內容區位置
::: 臺北市立三民國民中學~雙語教育學校

分類公告1

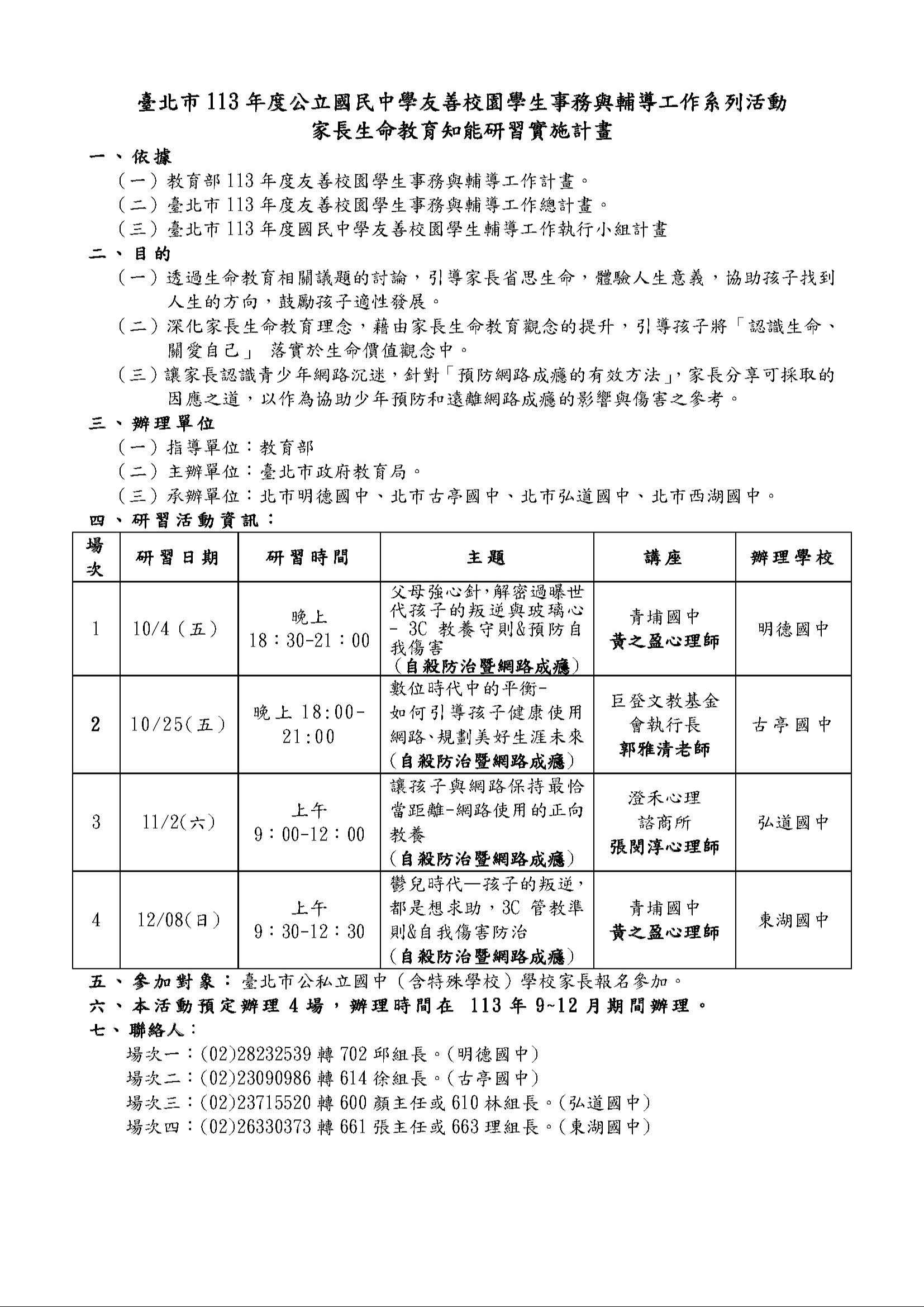
轉知「臺北市113年度公私立國民中學友善校園學生事務 與輔導工作系列活動-家長生命教育知能研習」

{{ $t('FEZ002') }} 輔導室|

研習對象為本市公私立國中(含特殊學校)學校家 長,規劃辦理4場次,內容如下:

(一)數位時代中的平衡-如何引導孩子健康使用網路、規劃 美好生涯未來。

1、時間:113年10月25日(星期五)晚間6時至9時。

2、地點:古亭國中

3、聯絡人:古亭國中輔導室徐組長,連絡電話:02- 23090986分機614。

(二)讓孩子與網路保持最恰當距-網路使用的正向教養。

1、時間:113年11月2日(星期六)上午9時至中午12時。

2、地點:弘道國中。

3、主題:讓孩子與網路保持最恰當距-網路使用的正向 教養。

4、聯絡人:弘道國中輔導室顏主任或林組長,連絡電 話:02-23715520分機600或分機610。

(三)鬱兒時代-孩子的叛逆,都是想求助,3C 管教準則&自 我傷害防治。

1、時間:113年12月8日(星期日)上午9時30分至中午12 時30分。

2、地點:東湖國中。

3、聯絡人:東湖國中輔導室張主任或理組長,連絡電 話:02-26330373分機 661或分機663。



{{ $t('FEZ003') }} Invalid date

{{ $t('FEZ014') }} Invalid date|

{{ $t('FEZ004') }} 2024-10-22|

{{ $t('FEZ005') }} 182|