{{ $t('FEZ001') }} 資料組
{{ $t('FEZ002') }} 輔導室|
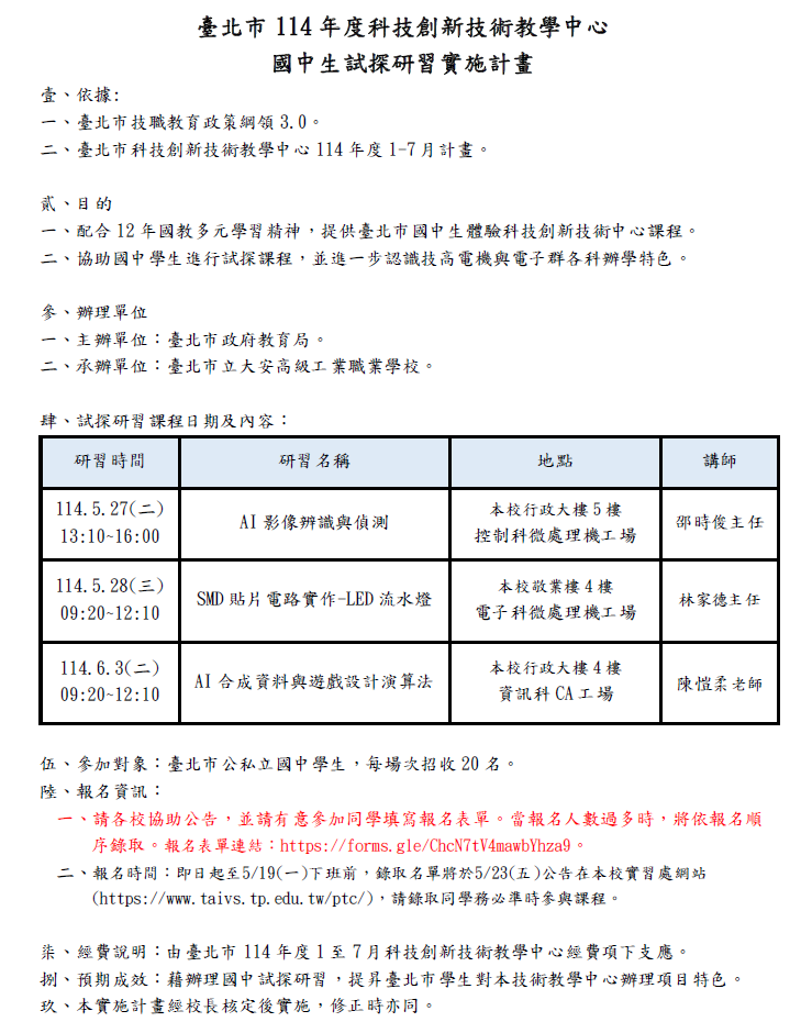
一、依據臺北市技職教育政策綱領3.0及臺北市科技創新技術教學中心114年工作計畫辦理。
二、研習日期與地點詳如附件所示。
三、參加對象:臺北巿公私立國中學生,參加人數以18名為限。
四、報名方式:請各校協助公告,並請有意參加同學上網填寫表單https://forms.gle/ChcN7tV4mawbYhza9,當人數過多時依表單報名時間順序錄取,請各校協助給予報名同學公假出席。
五、報名日期:即日起至5/19(一)下班前,錄取名單將於5/23(五)公告在本校首頁公告欄網站(https://www.taivs.tp.edu.tw/),請錄取同學務必準時參與課程。

{{ $t('FEZ003') }} Invalid date
{{ $t('FEZ014') }} Invalid date|
{{ $t('FEZ004') }} 2025-05-09|
{{ $t('FEZ005') }} 393|