移至網頁之主要內容區位置
::: 臺北市立三民國民中學~雙語教育學校

分類公告2

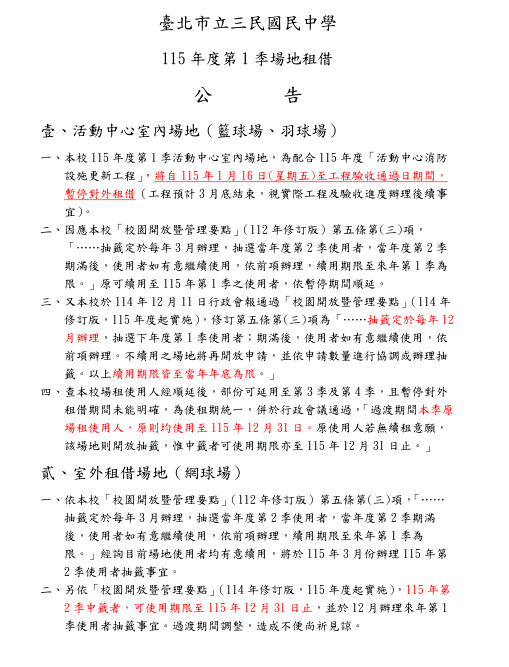
【場地開放】115年第1季場地開放原則不辦理抽籤公告

{{ $t('FEZ002') }} 總務處|

 



{{ $t('FEZ003') }} Invalid date

{{ $t('FEZ014') }} Invalid date|

{{ $t('FEZ004') }} 2026-01-02|

{{ $t('FEZ005') }} 160|